Fluxograma Sanções Administrativas: Dívida Ativa [R01.2019]

Arquivos deste documento

ArquivoTamanhoFormatoVisualizar
Fluxo - Sanções Dívida Ativa - R01.2019.png0.03 MBPNG
Carregando...
Imagem de Miniatura

Título
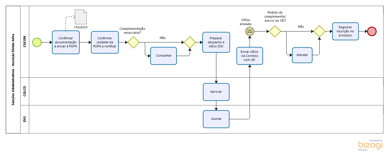
Fluxograma Sanções Administrativas: Dívida Ativa [R01.2019]
Autor
Brasil. Controladoria-Geral da União (CGU). Secretaria-Executiva (SE). Diretoria de Gestão Interna (DGI). Coordenação-Geral de Licitações, Contratos e Documentação (CGLCD). Coordenação de Gestão de Contratos (CGCON)
Contribuidores
Gaburro. Maria Eve
Tipo
Fluxograma
Resumo
Define as etapas do procedimento de envio à Procuradoria-Geral da Fazenda Nacional (PGFN), para apuração de liquidez e certeza dos créditos com vistas à inscrição na Dívida Ativa da União, de débito decorrente de aplicação de sanção de multa por descumprimento de obrigação contratual a empresa que celebrou contrato administrativo com a Controladoria-Geral da União (CGU).
Local de edição
Distrito Federal (DF)
Área temática
Gestão Interna
Assunto
VCCGU::Gestão Interna::Gestão de contratos
Palavras-chaves
Sanção administrativa
Penalidade
Sanção
Data do documento
2019-07
Data da publicação
2019-07
Descrição física
1p. : il. color.
Detentor de Direitos Autorais
Controladoria-Geral da União (CGU)
Permissões e restrições de uso
Licenças::Licença padrão para publicações::Utilizada para o objeto cujo detentor de direitos autorais patrimoniais seja a CGU, como documentos produzidos pelos servidores e colaboradores da CGU no âmbito de suas atribuições funcionais ou documentos que tenham tido a cessão de direitos patrimoniais negociada com o autor em caráter definitivo. É permitida a distribuição desde que autorizada pelo autor.
Aparece nas coleções