Fluxograma Sanções Administrativas: Denúncia [R01.2019]

Arquivos deste documento

ArquivoTamanhoFormatoVisualizar
Fluxo - Sanções Denúncia - R01.2019.png0.05 MBPNG
Carregando...
Imagem de Miniatura

Título
Fluxograma Sanções Administrativas: Denúncia [R01.2019]
Autor
Brasil. Controladoria-Geral da União (CGU). Secretaria-Executiva (SE). Diretoria de Gestão Interna (DGI). Coordenação-Geral de Licitações, Contratos e Documentação (CGLCD). Coordenação de Gestão de Contratos (CGCON)
Gaburro. Maria Eve
Contribuidores
Dantas. Thaise Amaral (Colaborador)
Maria. Marcos Geraldo Alves (Colaborador)
Richter. Ligia Mara Lobo (Colaborador)
Tipo
Fluxograma
Resumo
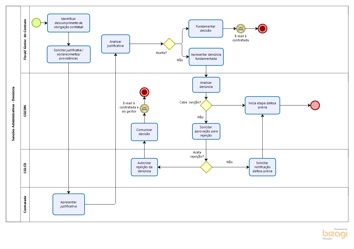
Define as etapas do procedimento para apresentação de denúncia de descumprimento de obrigação contratual por empresa que celebrou contrato administrativo com a Controladoria-Geral da União (CGU), para fins de apuração de responsabilidade e eventual aplicação de sanção administrativa.
Local de edição
Distrito Federal (DF)
Área temática
Gestão Interna
Assunto
VCCGU::Gestão Interna::Gestão de contratos
Palavras-chaves
Sanção administrativa
Penalidade
Sanção
Data do documento
2019-07
Data da publicação
2019-07
Descrição física
1p. : il color.
Detentor de Direitos Autorais
Controladoria-Geral da União (CGU)
Permissões e restrições de uso
Licenças::Licença padrão para publicações::Utilizada para o objeto cujo detentor de direitos autorais patrimoniais seja a CGU, como documentos produzidos pelos servidores e colaboradores da CGU no âmbito de suas atribuições funcionais ou documentos que tenham tido a cessão de direitos patrimoniais negociada com o autor em caráter definitivo. É permitida a distribuição desde que autorizado pelo autor.
Aparece nas coleções