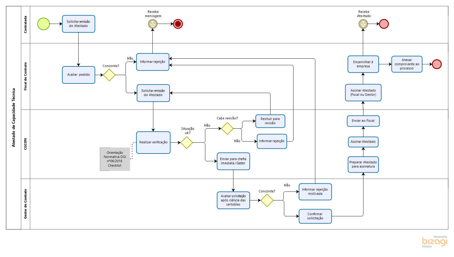
Fluxograma Atestado de Capacidade Técnica

Arquivos deste documento

ArquivoTamanhoFormatoVisualizar
Fluxo - Atestado Capacidade Técnica - R01.2019.png0.06 MBPNG
Carregando...
Imagem de Miniatura

Título
Fluxograma Atestado de Capacidade Técnica
Autor
Brasil. Controladoria-Geral da União (CGU). Secretaria-Executiva (SE). Diretoria de Gestão Interna (DGI). Coordenação-Geral de Licitações, Contratos e Documentação (CGLCD). Coordenação de Gestão de Contratos (CGCON)
Tipo
Fluxograma
Resumo
Define as etapas do procedimento para emissão de Atestado de Capacidade Técnica pela Controladoria-Geral da União, em conformidade com a Orientação Normativa DGI nº 6, de 24 de setembro de 2018.
Local de edição
Distrito Federal (DF)
Unidade Organizacional do Submetedor
UNIDADE::SECRETARIA-EXECUTIVA (SE)::DIRETORIA DE GESTÃO INTERNA (DGI)::Coordenação-Geral de Licitações, Contratos e Documentação (CGLCD)
Área temática
Gestão Interna
Assunto
ASSUNTO::Gestão Interna::Gestão de contratos
Palavras-chaves
Atestado de capacidade técnica
Contrato
fluxograma
Data do documento
2019-08
Data da publicação
2019-08
Detentor de Direitos Autorais
Controladoria-Geral da União (CGU)
Permissões e restrições de uso
Licenças::Licença padrão para publicações::Utilizada para o objeto cujo detentor de direitos autorais patrimoniais seja a CGU, como documentos produzidos pelos servidores e colaboradores da CGU no âmbito de suas atribuições funcionais ou documentos que tenham tido a cessão de direitos patrimoniais negociada com o autor em caráter definitivo. É permitida a distribuição desde que autorizada pelo autor.
Aparece nas coleções