Fluxos de Trabalho: Condução de PAD, PAR e Investigação Preliminar utilizando o Sistema Eletrônico de Informações (SEI)

Arquivos deste documento

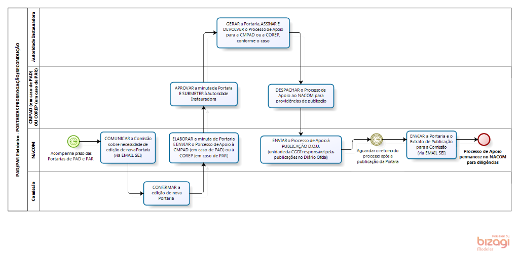
ArquivoTamanhoFormatoVisualizar
Passo_a_passo_investigacao_preliminar.pdf0.82 MBPDF
Carregando...
Imagem de Miniatura
fluxo_pad_e_par_eletronico_instauracao.png0.13 MBPNG
Carregando...
Imagem de Miniatura
Passo_a_passo_pad_e_par_eletronico_instauracao.pdf0.80 MBPDF
Carregando...
Imagem de Miniatura
fluxo_pad_e_par_eletronico_instrucao.png0.08 MBPNG
Carregando...
Imagem de Miniatura
Passo_a_passo_pad_e_par_eletronico_instrucao.pdf1.00 MBPDF
Carregando...
Imagem de Miniatura

Título
Fluxos de Trabalho: Condução de PAD, PAR e Investigação Preliminar utilizando o Sistema Eletrônico de Informações (SEI)
Autor
Brasil. Ministério da Transparência e Controladoria-Geral da União (CGU). Corregedoria-Geral da União (CRG)
Tipo
Fluxograma
Resumo
Fluxos criados pela Corregedoria-Geral da União para utilização do Sistema Eletrônico de Informações (SEI) na condução dos procedimentos correcionais no âmbito da CGU.
Local de edição
Distrito Federal (DF)
Área temática
Correição
Assunto
VCCGU::Correição
Palavras-chaves
Fluxos de Trabalho
Processo Administrativo de Responsabilização (PAR)
Processo Administrativo Disciplinar (PAD)
Comissão Processante
Investigação Preliminar (IP)
Data do documento
14/11/2016
Descrição física
4 imagens de etapas do fluxo de trabalho e 5 arquivos detalhando os procedimentos [passo a passo]
Detentor de Direitos Autorais
Ministério da Transparência e Controladoria-Geral da União (CGU)
Permissões e restrições de uso
Licenças::Criative Commons Uso não comercial (CC-by-nc)::Permite-se que outros remixem, adaptem e criem obras derivadas sobre a obra licenciada, sendo vedado o uso com fins comerciais. As novas obras devem conter menção ao autor nos créditos e não podem ser usadas com fins comerciais, porém as obras derivadas não precisam ser licenciadas sob os mesmos termos desta licença.
Aparece nas coleções