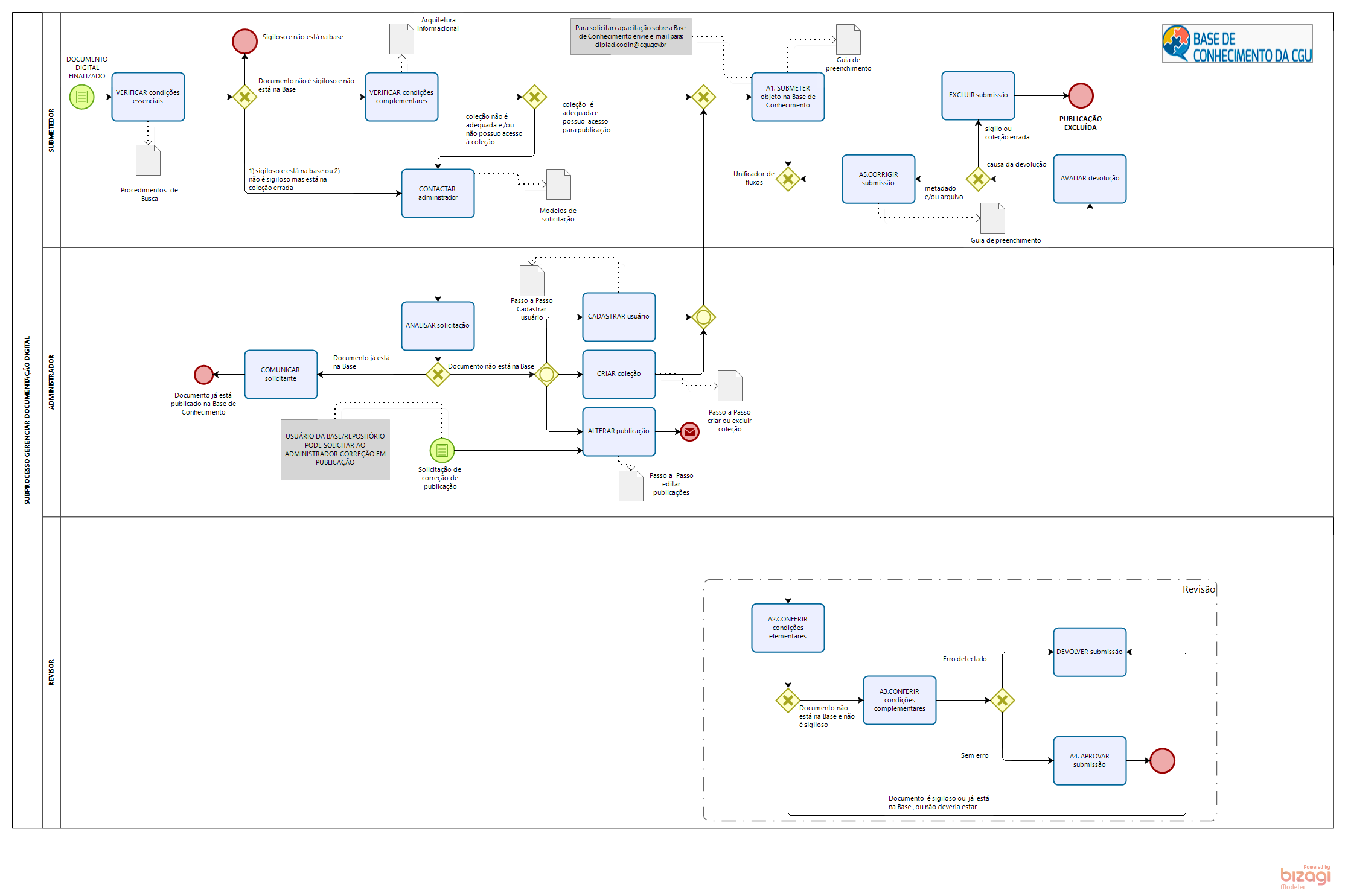
Manual do fluxo do subprocesso "Gerenciar documentação digital" (Base de conhecimento da CGU)

Arquivos deste documento

ArquivoTamanhoFormatoVisualizar
Ensaio_Base_ de_Conhecimento.pdf0.49 MBPDF
Carregando...
Imagem de Miniatura
Ensaio_Base_de_Conhecimento.png0.14 MBPNG
Carregando...
Imagem de Miniatura

Título
Manual do fluxo do subprocesso "Gerenciar documentação digital" (Base de conhecimento da CGU)
Autor
Brasil.Controladoria-Geral da União
Tipo
Manual
Resumo
Documento desenvolvido durante o ensaio e testes para aplicação da minuta de metodologia para a gestão de processos de negócio da Controladoria-Geral da União quando aplicou-se parcialmente as rotinas de um gerenciamento de processo nos trabalhos de Administração da Base de Conhecimento da CGU.
Local de edição
Distrito Federal (DF)
Unidade Organizacional do Submetedor
UNIDADE::SECRETARIA-EXECUTIVA (SE)::DIRETORIA DE PLANEJAMENTO E DESENVOLVIMENTO INSTITUCIONAL (DIPLAD)::Coordenação-Geral de Integração e Desenvolvimento Institucional (CODIN)
Área temática
Governança Interna
Assunto
ASSUNTO::Governança Interna::Gestão do conhecimento
ASSUNTO::Governança Interna::Gestão de processos
Palavras-chaves
processo
Data do documento
22/07/2020
Detentor de Direitos Autorais
Controladoria-Geral da União
Permissões e restrições de uso
Licenças::Domínio Público::Condição jurídica para as obras que não possuem o elemento do direito real ou de propriedade que tem o direito autoral, não havendo restrições de uso por qualquer um que queira utilizá-la, desde que estejam em conformidade com o artigo 45 da Lei nº 9.610/1998.
Aparece nas coleções